营业网点客服热线:400-686-9368
logo
我要开户
适当性要求
首页客户服务我要开户适当性要求

一、自然人客户需提供资料:

  1. 客户本人身份证原件
  2. 客户本人银行卡:工行、农行、建行、交行、中信、兴业、民生、浦发、招行、中行、平安银行

二、一般单位客户需提供资料:

  1. 营业执照副本原件扫描件(统一社会信用代码证)及复印件加盖公章
  2. 公司用于做期货结算账户的银行账户证明:工行、农行、建行、交行、中信、兴业、民生、浦发、招行、中行、平安银行,加盖公章
  3. 开户代理人身份证原件扫描件及复印件加盖公章
  4. 法定代表人身份证复印件加盖公章(如由法定代表人办理开户手续,则还需法定代表人身份证原件扫描件)
  5. 委托书加盖公章

三、特殊单位客户需提供资料:按监控中心《特殊单位客户统一开户业务操作指引》执行

四、商品期货开户:(商品期货开户流程图)

  1. 资料准备完整;
  2. 适当性评估;
  3. 开户资料签署;
  4. 开户回访;
  5. 申请期货账号及交易编码

五、首次金融期货开户:满足以下适当性条件后方可申请交易编码(金融期货开户流程图)

  1. 可用资金:申请交易编码前连续5个交易日每日结算完后可用资金不低于50万元;
  2. 交易经历:以下两者满足其一即可
    • 境内期货仿真:累计10个交易日20笔(含)
    • 境内商品期货、期权或者集中清算的其他衍生品:最近3年10笔以上(含)
  3. 在线知识测试:得分不低于80分
  4. 不存在法律法规和交易所业务规则禁止的情形、不存在严重不良诚信记录的情形
  5. 单位客户需提供健全的内部控制、风险管理等期货交易管理相关制度

六、二次金融期货开户:满足以下条件后方可申请交易编码

  1. 已在其他期货公司持有有效中金所交易编码,一般单位客户如指令下单人非同一人需进行在线知识测试
  2. 不存在法律法规和交易所业务规则禁止的情形、不存在严重不良诚信记录的情形
  3. 单位客户需提供健全的内部控制、风险管理等期货交易管理相关制度

七、金融期货开通适当性豁免条件:

(一)满足以下条件可豁免交易经历、知识测试及资金要求

  1. 专业投资者;
  2. 做市商、特殊单位客户等中金所认可的其他交易者;
  3. 持有通过验资开通原油期货交易权限的投资者,一般单位客户如指令下单人非同一人需进行在线知识测试;

(二)满足以下条件可豁免交易经历、知识测试要求

  1. 持有其他境内商品期货交易所上市的实行适当性制度的上市品种(如铁矿石、PTA、期权)交易权限的交易者,一般单位投资者如指令下单人非同一人需进行在线知识测试;
  2. 持有能源中心交易编码的投资者,一般单位客户如指令下单人非同一人需进行在线知识测试;
  3. 近一年内具有累计不少于50个交易日境内交易场所的期货合约、期权合约或者集中清算的其他衍生品交易成交记录或者认可境外成交记录的客户。

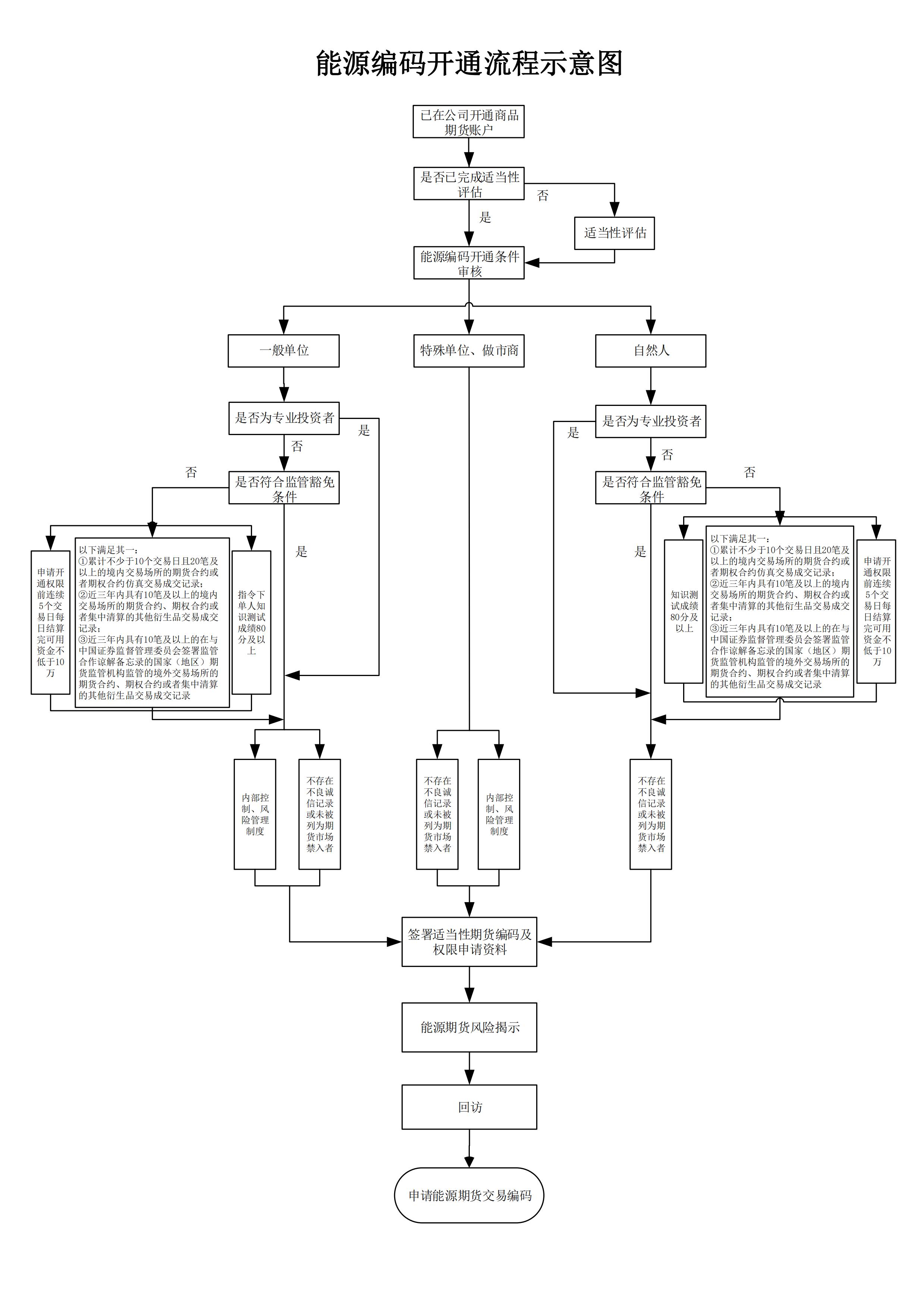
八、首次能源中心交易编码开户:满足以下条件后方可申请交易编码(能源编码开户流程图)

  1. 可用资金:投资者申请交易编码前5个交易日日终保证金账户可用资金不低于10万元或等值外币;
  2. 交易经历:以下两者满足其一即可
    • 境内期货仿真:累计10个交易日20笔(含)
    • 境内或境外商品期货、期权或者集中清算的其他衍生品:最近3年10笔以上(含)
  3. 知识测试:得分不低于80分
  4. 不存在法律法规和交易所业务规则禁止的情形、不存在严重不良诚信记录的情形
  5. 单位客户需提供健全的内部控制、风险管理等期货交易管理相关制度

九、二次能源中心交易编码开户:满足以下条件后方可申请交易编码

  1. 已在其他期货公司取得能源中心有效交易编码,一般单位客户如指令下单人非同一人需进行在线知识测试
  2. 不存在法律法规和交易所业务规则禁止的情形、不存在严重不良诚信记录的情形
  3. 单位客户需提供健全的内部控制、风险管理等期货交易管理相关制度

十、能源中心交易编码适当性豁免条件:

(一)满足以下条件可豁免交易经历、知识测试及资金要求

  1. 专业投资者;
  2. 近一年内具有累计不少于50个交易日境内交易场所的期货合约、期权合约或者集中清算的其他衍生品交易成交记录或者认可境外成交记录的客户;
  3. 做市商、特殊单位客户等能源中心认可的其他交易者;
  4. 持有中金所交易编码的投资者;
  5. 持有其他境内商品期货交易所上市的实行适当性制度的上市品种(如铁矿石、PTA、期权)交易权限的交易者,一般单位投资者如指令下单人非同一人需进行在线知识测试;

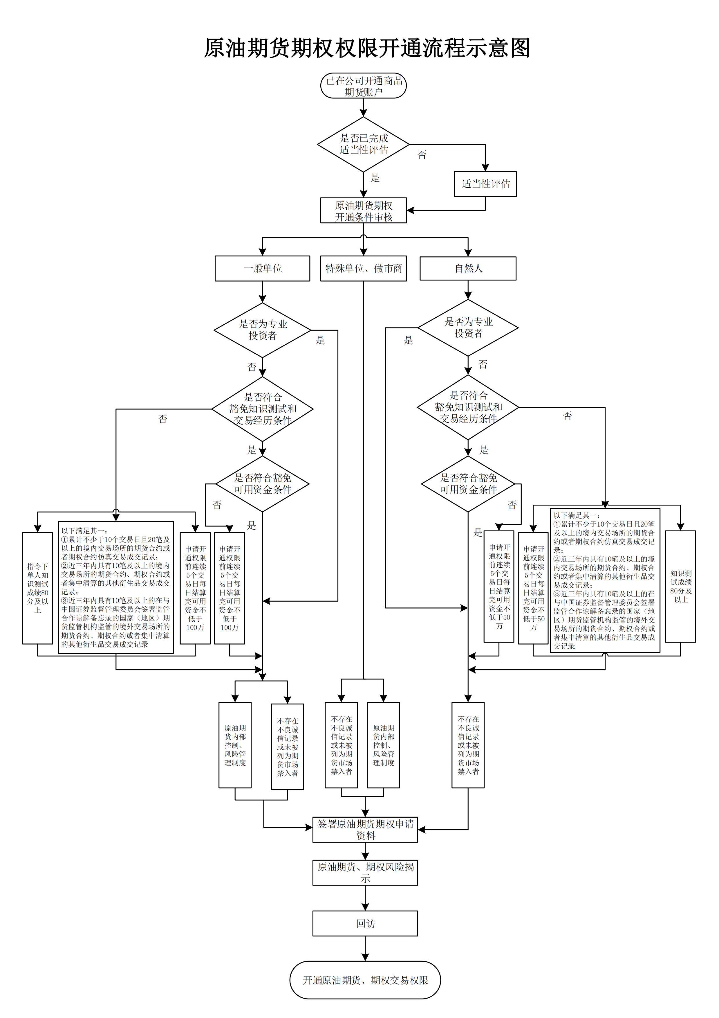
十一、首次原油期货、期权开户:满足以下条件后方可申请交易权限(原油开户流程图)

  1. 可用资金:自然人申请交易编码前5个交易日日终保证金账户可用资金不低于50万元或等值外币;法人申请交易编码前5个交易日日终保证金账户可用资金不低于100万元或等值外币
  2. 交易经历:以下两者满足其一即可
    • 境内期货仿真:累计10个交易日20笔(含)
    • 境内或境外商品期货、期权或者集中清算的其他衍生品:最近3年10笔以上(含)
  3. 知识测试:得分不低于80分
  4. 不存在法律法规和交易所业务规则禁止的情形、不存在严重不良诚信记录的情形
  5. 单位客户需提供健全的内部控制、风险管理等期货交易管理相关制度

十二、二次原油期货、期权开户:满足以下条件后方可申请交易权限

  1. 已在其他期货公司取得有效的原油期货、期权交易权限,一般单位客户如指令下单人非同一人需进行在线知识测试
  2. 不存在法律法规和交易所业务规则禁止的情形、不存在严重不良诚信记录的情形
  3. 单位客户需提供健全的内部控制、风险管理等期货交易管理相关制度

十三、原油期货、期权适当性豁免条件:

(一)满足以下条件可豁免交易经历、知识测试及资金要求

  1. 专业投资者;
  2. 近一年内具有累计不少于50个交易日境内交易场所的期货合约、期权合约或者集中清算的其他衍生品交易成交记录或者认可境外成交记录的客户;
  3. 做市商、特殊单位客户等能源中心认可的其他交易者;
  4. 持有中金所交易编码的自然人投资者。

(二)满足以下条件可豁免交易经历、知识测试要求

  1. 持有其他境内商品期货交易所上市的实行适当性制度的上市品种(如铁矿石、PTA、期权)交易权限的交易者,一般单位投资者如指令下单人非同一人需进行在线知识测试;
  2. 持有金融期货交易编码的一般单位投资者,如指令下单人非同一人需进行在线知识测试;

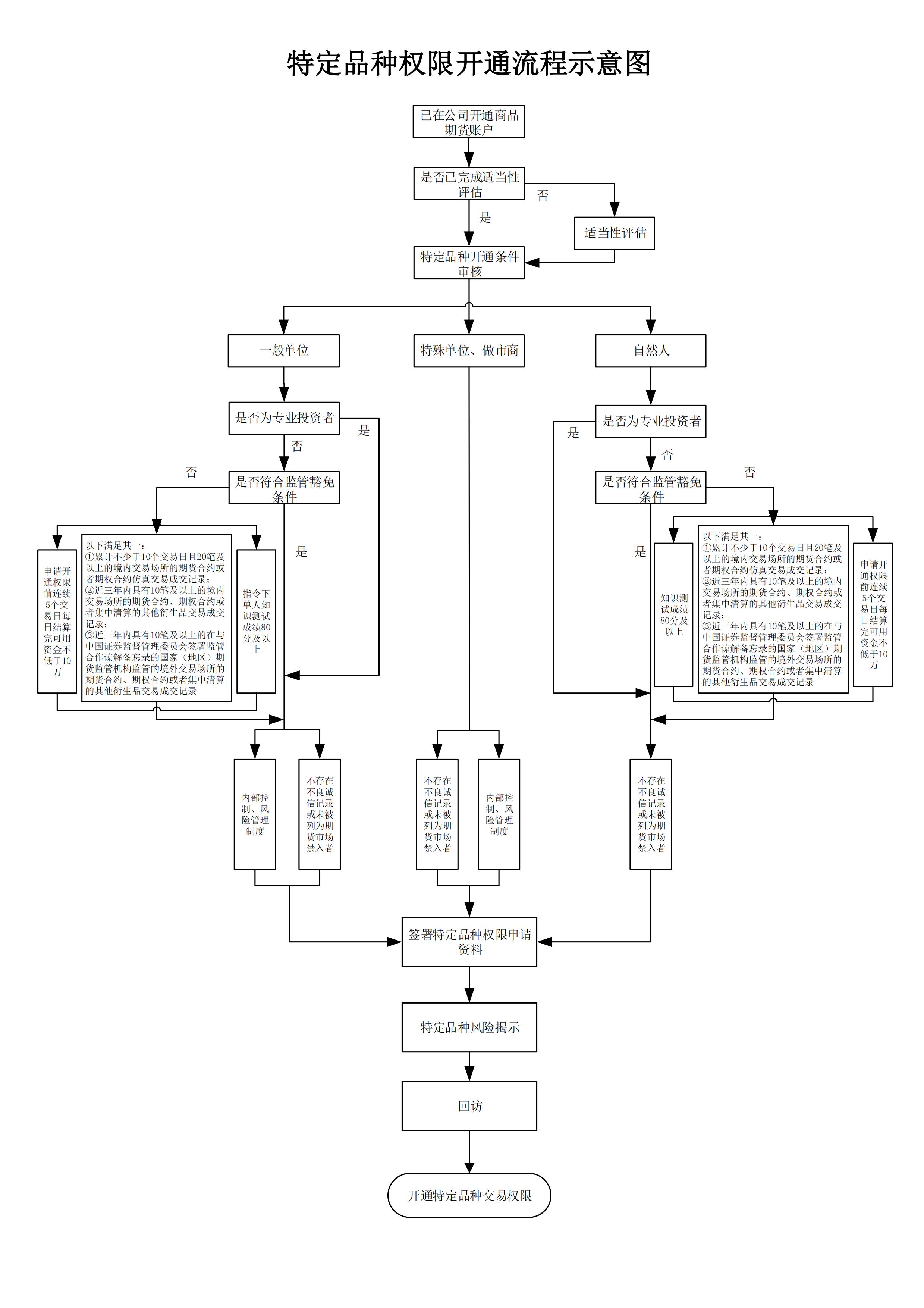
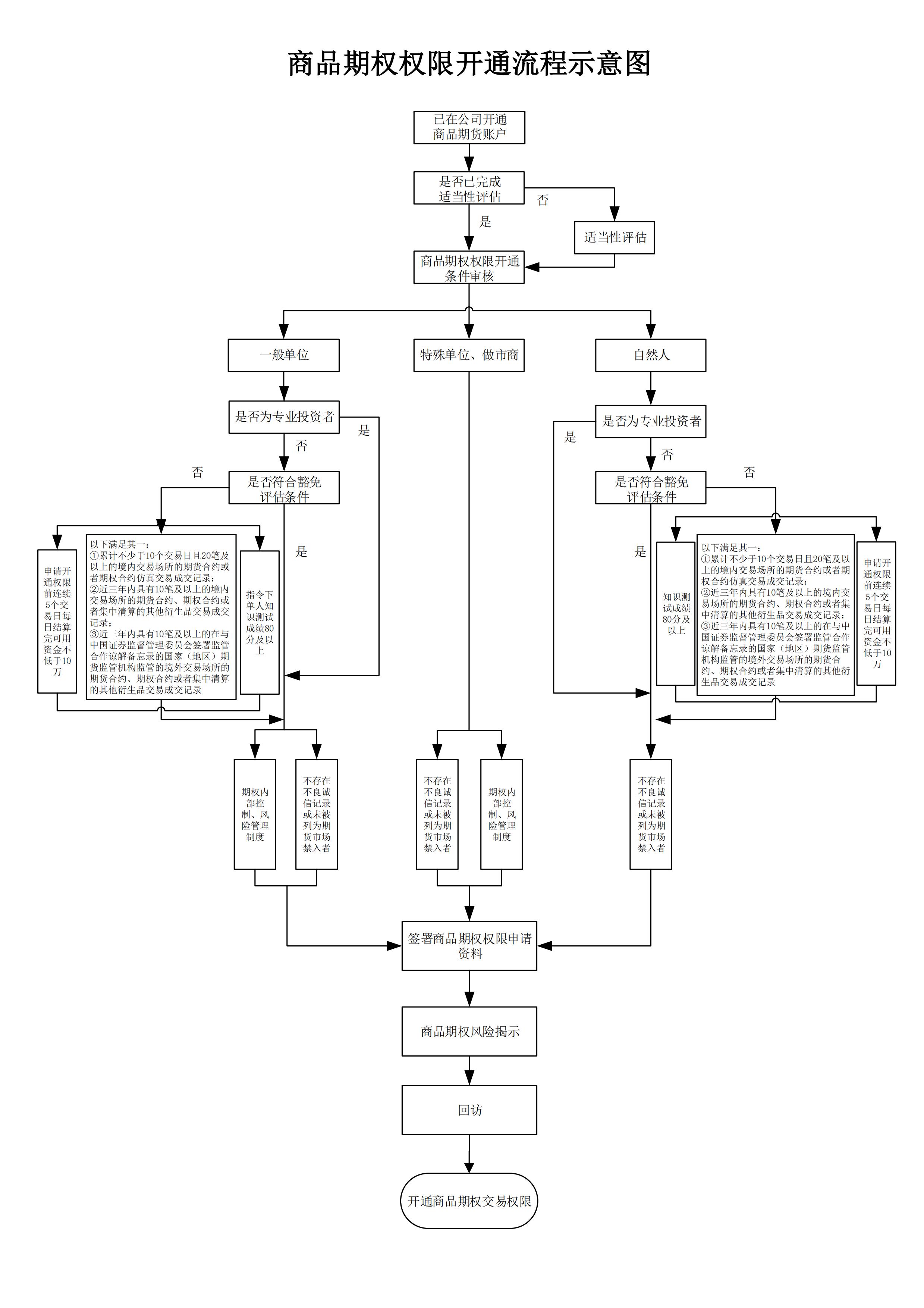
十四、首次期权及特定品种(原油期货、期权除外)权限开通:持有相关期货交易所有效交易编码,满足以下条件后方可开通权限(期权业务开通流程图特定品种开通流程图)

  1. 可用资金:申请交易权限前连续5个交易日日终保证金账户可用资金不低于10万元。
  2. 交易经历:以下两者满足其一即可
    • 境内期货仿真:累计10个交易日20笔(含)
    • 境内或境外商品期货、期权或者集中清算的其他衍生品:最近3年10笔以上(含)
  3. 知识测试:得分不低于80分。
  4. 不存在法律法规和交易所业务规则禁止的情形、不存在严重不良诚信记录的情形
  5. 单位客户需提供健全的内部控制、风险管理等期货交易管理相关制度。

十五、二次期权及特定品种(原油期货、期权除外)权限开通:持有相关期货交易所有效交易编码,满足以下条件后方可开通权限

  1. 已在其他期货公司开通某一品种交易权限,再通过我司开通该品种交易权限的客户,一般单位投资者如指令下单人非同一人需进行在线知识测试;
  2. 不存在法律法规和交易所业务规则禁止的情形、不存在严重不良诚信记录的情形;
  3. 单位客户需提供健全的内部控制、风险管理等期货交易管理相关制度。

十六、期权及特定品种(原油期货、期权除外)权限适当性豁免条件:

满足以下条件可豁免交易经历、知识测试及资金要求

  1. 专业投资者;
  2. 近一年内具有累计不少于50个交易日境内交易场所的期货合约、期权合约或者集中清算的其他衍生品交易成交记录或者认可境外成交记录的客户;
  3. 做市商、特殊单位客户等交易所认可的其他交易者;
  4. 持有中金所交易编码的投资者,一般单位投资者如指令下单人非同一人需进行在线知识测试;
  5. 持有其他境内商品期货交易所上市的实行适当性制度的上市品种(如原油、铁矿石、PTA、期权)交易权限的交易者,一般单位投资者如指令下单人非同一人需进行在线知识测试。

十七、上述适当性规定最终以各交易所及交易中心适当性管理办法为准。